As GM prepares to switch its EVs to NACS, it has some new adapters

As GM prepares to switch its EVs to NACS, it has some new adapters GM has new adapters for every conceivable combination of NACS and CCS1. Read on source →

As GM prepares to switch its EVs to NACS, it has some new adapters GM has new adapters for every conceivable combination of NACS and CCS1. Read on source →

Samsung S95F QD-OLED Review: The Best Looking TV Screen of 2025 This matte-screen QD-OLED is the prettiest TV I have seen in 2025. Read on source →

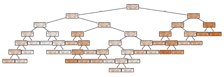
A Visual Guide to Tuning Decision-Tree Hyperparameters How hyperparameter tuning visually changes decision trees The post A Visual Guide to Tuning Decision-Tree Hyperparameters appeared first on Towards Data Science. Read on source →

Game On: How Modders Reimagine Classic Games With NVIDIA RTX Remix and Generative AI Last week at Gamescom, NVIDIA announced the winners of the NVIDIA and ModDB RTX Remix Mod Contest, a $50,000 competition celebrating community-made projects that reimagine classic…

Drop Into the Battle: ‘Gears of War: Reloaded Unleashed’ Launches on GeForce NOW Brace yourself, COGs — the Locusts aren’t the only thing rising up. The Coalition’s legendary shooter Gears of War: Reloaded is launching day one on GeForce NOW.…

Unpacking Passkeys Pwned: Possibly the most specious research in decades Researchers take note: When the endpoint is compromised, all bets are off. Read on source →

Defense Logistics Agency selects Google Public Sector to modernize global supply chain operations – the agency’s first AI-ready commercial cloud partnership The backbone of U.S. national defense is a resilient, intelligent, and secure supply chain. The Defense Logistics Agency (DLA)…

Porsche adds digital keys, in-car gaming to 2026 Macan Electric Towing capacity is now 5,500 lbs, and there are some new driver assistance features. Read on source →

14 Best Office Chairs of 2025— I’ve Tested Nearly 60 to Pick Them Sitting at a desk for hours? Upgrade your WFH setup and work in style with these comfy WIRED-tested seats. Read on source →

The best alternatives to Spotify for listening to music When this article was originally written in February 2022, the big Spotify controversy was that artists were abandoning the audio service in protest of the company’s contract with podcaster Joe Rogan,…